『您的瀏覽器不支援JavaScript功能,若網頁功能無法正常使用時,請開啟瀏覽器JavaScript狀態』
跳到主要內容
:::
網站導覽
NUST
臺灣國立大學系統
校園
AED
搜尋選單鈕
訪客選單鈕
中文版
English
認識興大
興大簡介
簡史
歷任校長
影音文宣簡介
興大簡訊
學校發展重點
校區及校產
學生生活
委員會
名譽博士
南投分部
南投分部網站
簡介
南投分部整體規劃藍圖
交通資訊
興湖紀事
學校定位.教育目標.基本素養。校徽。LOGO
校徽設計理念
校徽識別系統-基本設計
校徽識別系統-應用設計
Logo設計理念
禮品主視覺設計
學校定位與教育目標
學生基本素養
校園欣賞
資訊公開
中程校務發展計畫
校務財務資訊公開
高教深耕計畫
統計年報
永續報告書
大學系統績效報告書
重大工程執行情形
興大作業輯要
興大法規輯要
教學單位簡稱
地圖
如何到興大
校本部配置圖
南投校區平面圖
興大校本部 - Google 街景
校園AED配置圖
教學
文學院
文學院網站
文學院簡介
單位公告
中國文學系所
外國語文學系所
歷史學系所
數位人文與文創產業進修學士學位學程
台灣人文創新學士學位學程
圖書資訊學研究所
台灣文學與跨國文化研究所
台灣與跨文化研究國際博士學位學程
語言中心
華語中心
鹿鳴文化資產中心
農資學院
農資學院簡介
農資學院網站
農藝學系
園藝學系
森林學系
應用經濟學系
植物病理學系
昆蟲學系
動物科學系
土壤環境科學系
水土保持學系
食品暨應用生物科技學系
生物產業機電工程學系
生物產業管理研究所
生物科技學研究所
食品安全研究所
生物產業管理進修學士學位學程
生物科技學士學位學程
景觀與遊憩學士學位、碩士學位學程
國際農企業學士學程
國際農學碩士學程
農業企業經營管理碩士在職專班
農業經濟與行銷碩士學位學程
植物醫學暨安全農業碩士學位學程
國際農學博士學位學程
植物暨微生物國際碩士學位學程
附屬單位
理學院
理學院網站
理學院簡介
化學系所
應用數學系所
物理學系所
統計學研究所
奈米科學研究所
資料科學與資訊計算研究所
人工智慧與資料科學碩士在職學位學程
大數據產學研發博士學位學程
科學教育中心
前瞻永續負碳資源創意研究中心
數據與人工智慧專業學院
工學院
工學院網站
工學院簡介
最新消息
土木工程學系所
機械工程學系所
環境工程學系所
化學工程學系所
材料科學與工程學系所
精密工程研究所
生醫工程研究所
智慧創意工程學士學位學程
工科中心
機械實習工廠
金屬研發中心
智慧自動化暨精密機械研究中心
生命科學院
生科院網站
生科院簡介
最新消息
生命科學系
生物化學研究所
分子生物學研究所
生物醫學研究所
基因體暨生物資訊學研究所
生命科學院碩士在職專班
醫學生物科技博士學位學程
轉譯醫學博士學位學程
生技產業創新研發與管理博士學位學程
精準健康碩士學位學程
跨域創新生技國際博士學位學程
榮興轉譯醫學研究中心
全球變遷生物學研究中心
獸醫學院
獸醫學院網站
獸醫學院簡介
最新消息
獸醫學系
微生物暨公共衛生學研究所
獸醫病理生物學研究所
獸醫教學醫院
動物疾病診斷中心
健康一體中心
管理學院
管理學院網站
管理學院簡介
單位公告
企業管理學系所
財務金融學系所
資訊管理學系所
行銷學系所
會計學系所
科技管理研究所
運動與健康管理研究所
創新產業經營學士學位學程
高階經理人碩士在職專班(EMBA)
產業發展研究中心
磐石產學研究中心
法政學院
法政學院網站
法政學院簡介
單位公告
法律學系
國際政治研究所
國家政策與公共事務研究所
教師專業發展研究所
亞洲與中國研究英語碩士學位學程
全球事務研究跨洲碩士學位學程
全球和平與戰略研究中心
輿情探勘與民意調查研究中心
當代中國研究中心
日韓總合研究中心
教育科學研究中心
當代南亞與中東研究中心
地方創生與永續治理研究中心
社管大樓管理委員會
電機資訊學院
電資學院網站
電資學院簡介
最新消息
電機工程學系所
資訊工程學系所
通訊工程研究所
光電工程研究所
電機資訊學院學士班
醫學院
醫學院簡介
醫學院網站
學士後醫學系
臨床醫學研究所
臨床護理研究所
組織工程與再生醫學博士學位學程
生物醫學研究所
生醫工程研究所
中醫藥暨新藥開發研究所
循環經濟研究學院
循環經濟研究學院網站
循環經濟研究學院簡介
創新產業暨國際學院
創新產業暨國際學院網站
創產暨國際學院簡介
【推廣教育線上報名】
單位公告
院辦公室
企劃行銷組
推廣教育組
校級學位學程
微生物基因體學博士學位學程
研究
附屬單位簡介
全球學術辦公室
學術榮譽
行政
校長室
我們的校長
學歷
經歷
學術研究榮譽
校長室簡介
副校長室
副校長室簡介
陳全木副校長簡歷
張照勤副校長簡歷
蔡清標副校長簡歷
陳吉仲副校長簡歷
陳穆寬副校長簡歷
周濟衆副校長簡歷
傅雲慶副校長簡歷
English
秘書室
秘書室網站
秘書室簡介
行政議事組
媒體公關中心
文書組
法制組
教務處
教務處網站
教務處簡介
單位公告
教務長辦公室
註冊組
課務組
招生暨資訊組
教學資源暨發展中心
通識教育中心
雙語教學推動資源中心
『學雜費專區』
學務處
學務處網站
學務處簡介
學生安全輔導室
生活輔導組
課外活動組
生涯發展中心
住宿輔導組
健康及諮商中心
原住民族學生資源中心
性別平等
研發處
研發處網站
研發處簡介
單位公告
校務發展中心
學術發展組
計畫業務組
貴重儀器中心
高教深耕計畫辦公室
總務處
總務處網站
總務處簡介
編制架構
總務處各組位置
總務長室
事務組
出納組
營繕組
資產經營組
採購組
駐警隊
公共藝術
國際事務處
國際事務處簡介
國際事務處網站
人事室
人事室網站
人事室簡介
主計室
主計室網站
主計室簡介
會計報表查詢
循環經濟研究學院線上請購系統網址
媒體政策及業務宣導
對民間團體及個人補(捐)助經費彙總表
薪資申報系統
線上請購網址
薪資清冊明細資料未印出的原因
體育室
體育室網站
體育室簡介
單位公告
教學研究組
競賽活動組
場地器材組
圖書館
圖書館網站
圖書館簡介
計算機及資訊網路中心
計資中心網站
計資中心簡介
研習暨演講報名系統
台中區網中心
Services
藝術中心
藝術中心網站
藝術中心FB
藝術中心簡介
單位公告
校友中心
校友中心網站
校友中心簡介
捐款資訊
各地校友會
興大校友APP
師資培育中心
師資培育中心網站
師資培育中心簡介
單位公告
環境保護暨安全衛生中心
環境保護暨安全衛生中心網站
環境保護暨安全衛生中心簡介
單位公告
表單下載
校園垃圾清運
化學品管理系統
校園溫室氣體盤查系統
認識資源回收(臺中市環保局網站)
綠色生活資訊網(行政院環境保護署)
公告列管毒性化學物質(行政院環境保護署)
空氣品質監測網(行政院環境保護署)
承攬作業事前告知工作環境與危害因素管理要點
勞工體格及健康檢查指定醫療機構
宣導影片
FAQ
產學研鏈結中心
產學研鏈結中心網站
產學研鏈結中心簡介
各種委員會
各種委員會簡介
校務諮詢委員會
法規委員會
學生申訴評議委員會
教師申訴評議委員會
校務基金管理委員會
興大附中
興大附農
招生
招生資訊網
EMBA
超EMBA企業領袖班
農業推廣班
語言中心外語推廣班
相關資訊
交通資訊
近興大合法旅館
台中市停車資訊
車輛進入校園收費方式
推廣教育
高教深耕
高教深耕計畫
大學社會責任
特色領域研究中心
前瞻植物與食糧尖端生技研究中心
永續農業創新發展中心
鳥禽遺傳資源暨動物生技研究中心
前瞻永續負碳資源創意研究中心
產學合作
重要連結
興大入口
電子郵件
數位教學平台iLearning
歷年校慶回顧
教職員宿舍申請
意見交流
校務建言系統
單位窗口
系所窗口
本校單位FB官網
圖書館
森林農場
林場簡介
相關資訊
電話簿
人員查詢
全校電話
行事曆
行事曆簡介
學年度行事曆
各單位行事曆
地圖
交通資訊與校園地圖
校園AED配置圖
其他
社團
校園徵才博覽會
興大課程(開放課程)網
捐款興學
學生
學生
未來學生
校友
教職員
家長訪客
行政
教學
重要連結
:::
招生
興大簡介
簡史
歷任校長
影音文宣簡介
興大簡訊
學校發展重點
校區及校產
學生生活
委員會
名譽博士
南投分部
南投分部網站
簡介
南投分部整體規劃藍圖
交通資訊
興湖紀事
學校定位.教育目標.基本素養。校徽。LOGO
校徽設計理念
校徽識別系統-基本設計
校徽識別系統-應用設計
Logo設計理念
禮品主視覺設計
學校定位與教育目標
學生基本素養
校園欣賞
資訊公開
中程校務發展計畫
校務財務資訊公開
高教深耕計畫
統計年報
永續報告書
大學系統績效報告書
重大工程執行情形
興大作業輯要
興大法規輯要
教學單位簡稱
地圖
如何到興大
校本部配置圖
南投校區平面圖
興大校本部 - Google 街景
校園AED配置圖
:::
首頁
招生
相關資訊
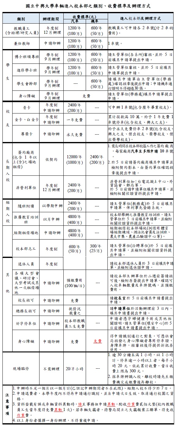
車輛進入校園收費方式
車輛進入校園收費方式
國立中興大學校園汽機車入校及充電樁收費要點
update by 20260116